以人为本、诚信经营、群策群力、合作共赢
今天的诚信,明天的市场,后天的利润
尊时凯龙人生就博建设集团有限公司
手机:18932700089
企管部:0310-6201888
财务部:0310-6205888
联系人:苏经理
地址:邯郸市邯山区渚河路282号金业国际大厦B座22层2203号
邮箱:hblt8888@163.com
专项核算,专款专用,不能挪作他用,单独报帐结算。
7月8日,应急部发布《企业安全费用提取和使用管理办法(征求意见稿)》。新《办法》提出:
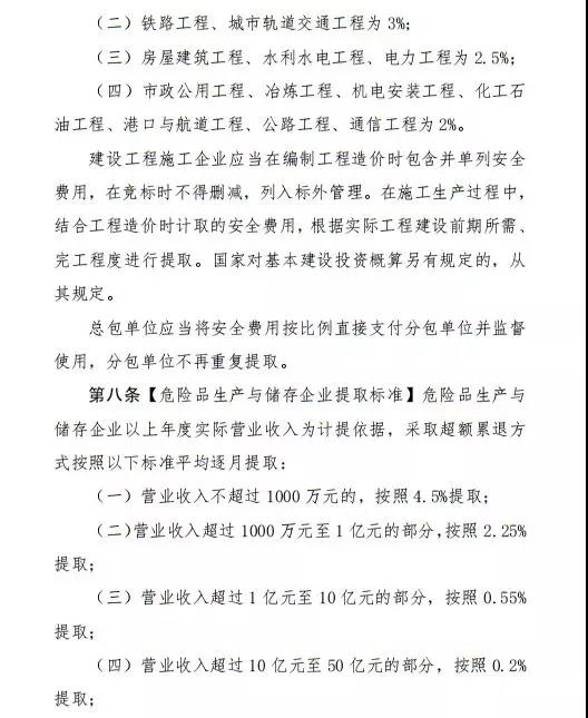
房屋建筑工程提取标准由2.0%提高到2.5%。
市政公用工程提取标准由1.5%提高到2.0%。
城市轨道交通工程提取标准由2.0%提高到3.0%。
编制工程造价时需包含并单列安全费用。
施工中,可根据前期所需、完工程度进行提取。
总包应将安全费按比例直接支付给分包单位,分包单位不再重复提取。
此外,修订稿提出,企业编制计划时不再需要到财政、行业主管等部门进行备案。
经整理,与施工企业相关的修订内容如下:

文件原文
















